發布時間:2022-07-08 09:18:44 妲穎
關注中物聯
浙江省市場監管局日前發布全國首個互聯網平臺企業競爭合規的省級地方標《互聯網平臺企業競爭合規管理規范》,8月5日起在全省實施,旨在壓實企業的競爭合規主體責任,實現政府監管模式下的平臺自治。
官方表示,該標準由浙江省標準化研究院、浙江理工大學、杭州網易嚴選貿易有限公司、華世信合智能科技(浙江)有限公司、浙江盤石信息技術股份有限公司等單位共同起草,為互聯網平臺企業開展競爭合規管理、加強平臺自治提供了標準依據。
該標準以互聯網平臺企業“自我優待”、“大數據殺熟”、算法濫用、強制“二選一”、資本無序擴張等破壞公平競爭的行為為研究對象,以發揮互聯網平臺企業競爭合規主體責任為出發點,從反壟斷、反不正當競爭兩個角度,全面梳理互聯網平臺企業競爭合規相關風險,明確互聯網平臺企業競爭合規管理活動要點。
“《規范》在公平競爭領域設置了‘紅綠燈’,劃出底線,有利于平臺企業在明確合規預期的前提下,充分發揮在優化資源配置、推動產業升級、拓展消費市場、增加就業等方面的作用和潛能。”浙江省市場監管局反壟斷處相關負責人表示。
浙江省是電子商務、數字經濟重要發源地,現有各類網絡交易平臺310個,平臺經營者超過1100萬家,占全國近半數。2021年全省電商平臺網絡交易額9萬億元,保持全國首位;全省新增企業及個體工商戶網店113萬家,增長41.8%,平臺上浙江網店交易額超過2.3萬億元,居全國第二。據了解,浙江已實施全國首個規范網絡交易的地方性法規《浙江省電子商務條例》,出臺《關于進一步加強監管促進平臺經濟規范健康發展的意見》,并上線全國首個平臺經濟數字化監管系統“浙江公平在線”。
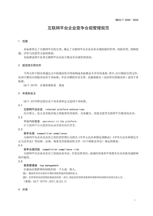
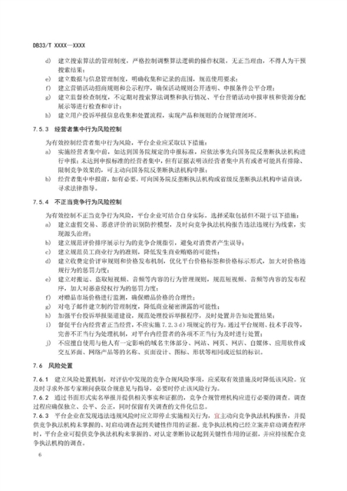
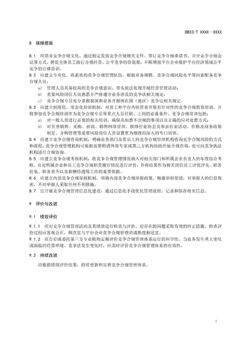
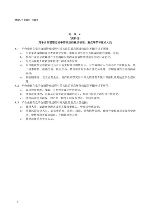
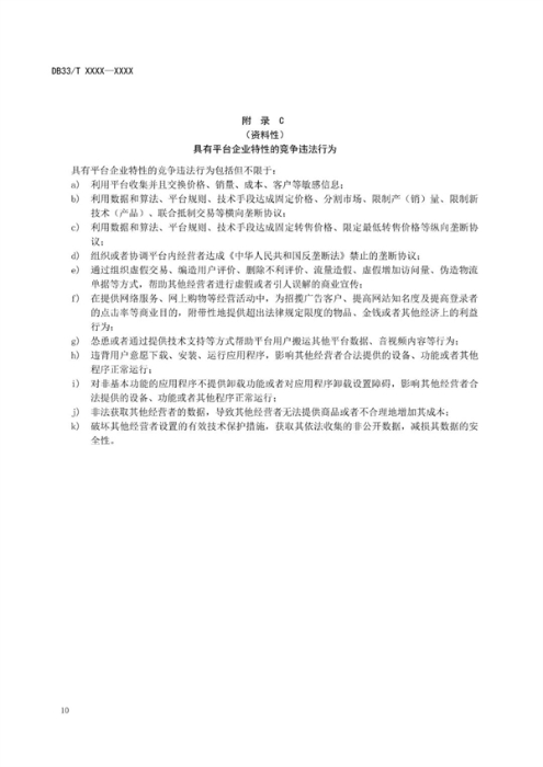
具體內容如下

















相關閱讀
每日 推薦
- 張國清在貴州、重慶調研時強調:加快制造業數智化轉型升級 扎實推進國有企業創新發展
- 何立峰在湖北、湖南調研時強調:持續推動外貿提質增效 打通全國統一大市場建設卡點堵點
- 丁薛祥出席第二屆中歐班列國際合作論壇開幕式并致辭
- 工信部:到2027年建成200個左右高標準數字園區
- 四川年內實現普貨車輛智能年審
- 長三角有色金屬產業規劃建設統一大市場
- 我國快遞包裹市場規模連續11年全球第一
- 《中歐班列發展報告(2025)》發布:有力保障國際產業鏈供應鏈穩定
- 力挺專精特新中小企業 更多政策舉措加快制定——將深入開展夯基提質行動 探索建設賦能中心
- 國家郵政局公布2025年10月份郵政行業運行情況
- 國際綠色燃料聯盟在香港成立
